培训咨询电话:0451-55192632
学历教育招生电话:0451-55192615
自学考试招生电话:0451-55192294
同等学历申硕电话:0451-55192622
毕业论文

东北农业大学高等学历继续教育本科毕业论文(设计)管理办法

作者:admin  发布日期:2025-07-11  浏览次数:1597

第一章 总则

第一条 根据《中华人民共和国学位法》《学位论文作假行为处理办法》《学士学位授权与授予管理办法》《本科毕业论文(设计)抽检办法(试行)》等文件要求,为规范高等学历继续教育本科毕业论文(设计)管理工作,提升人才培养质量,特制定本办法。

第二条 高等学历继续教育毕业论文(设计)写作是本科教学计划规定的一个重要环节,是培养学生理论联系实际以及锻炼学生独立工作能力的有效手段,是对学生掌握和应用专业知识与技能的综合考核。

第三条 毕业论文(设计)包括论文指导(选题、开题、论文撰写、中期检查、查重检测)、论文评审、论文答辩等环节。

第四条 毕业论文(设计)成绩由三部分组成,缺一不可:论文指导成绩占10%,论文评审成绩占50%,论文答辩成绩占40%。评分等级:90100分优秀,8089分良好,7079分中等,6069分及格,60分以下不及格。


第二章 组织管理

第五条 东北农业大学高等学历继续教育本科毕业论文(设计)工作由继续教育学院,相关教学学院、校外教学点和学习中心共同负责完成。

第六条 继续教育学院工作职责

(一)负责毕业论文(设计)的统筹管理、组织协调和监督检查工作。研究、制定毕业论文(设计)工作相关管理制度,组织教学单位、校外教学点和学习中心毕业论文(设计)各阶段工作,对毕业论文(设计)撰写过程进行监督和检查,并协调解决有关毕业论文(设计)工作的相关问题。

(二)落实毕业论文(设计)工作任务,包括选题、开题、中期检查、查重检测、论文评审及论文答辩等。

(三)负责遴选校本部学生论文指导教师。

(四)组织毕业论文(设计)评审、答辩及成绩发布工作。

(五)实施毕业论文(设计)过程监控,检查毕业论文(设计)工作的进度和质量,督促校外教学点、学习中心、指导教师认真履行工作职责。

(六)负责核实校外教学点和学习中心论文指导教师信息和答辩材料。

(七)总结毕业论文(设计)工作,并完成资料收集和归档工作。

第七条 教学学院工作职责

教学学院配合继续教育学院负责落实毕业论文(设计)管理的各项工作。选派校本部学生毕业论文指导教师,落实指导教师为学生毕业论文(设计)的直接责任人,审核论文选题及论文题目,监督毕业论文(设计)的撰写过程,检查毕业论文(设计)质量。成立相关专业毕业论文(设计)评审与答辩工作委员会,开展论文评审与答辩工作,并对学生有异议的毕业论文成绩进行复核。

第八条 校外教学点和学习中心工作职责

(一)贯彻落实学校关于学历继续教育本科生毕业论文(设计)的有关规定和工作,按照要求做好毕业论文(设计)指导、评审和答辩等相关工作。

(二)负责论文写作前学生动员工作及学术诚信教育,解读毕业论文(设计)相关规定,协调解决论文写作过程中的相关问题。

(三)按要求落实毕业论文指导教师,上报指导教师信息,督促教师的论文指导工作。

(四)负责监督毕业论文(设计)撰写过程,检查毕业论文(设计)质量。

(五)对于未按进度安排完成任务的学生,要求其限期整改。

(六)按照相关要求成立毕业论文(设计)答辩委员会,开展答辩相关工作。

(七)总结毕业论文(设计)工作,并完成资料收集和归档工作。

第三章 指导教师工作职责

第九条 指导教师应由教学经验丰富、责任心强、有一定科研工作经历的讲师及以上专业技术职务教师担任。原则上指导教师指导学生的人数不超过20人。

第十条 依据《东北农业大学高等学历继续教育本科毕业论文(设计)评议要素(参考)》中的选题意义、逻辑构建、专业能力和学术规范等方面给出学生论文指导成绩。指导成绩占学生毕业论文成绩的10%

第十一条 指导教师应在毕业论文全过程中履行指导职责,发挥引导与示范作用。本着对教学负责的态度,严肃认真地做好指导工作,在毕业论文(设计)整个过程的各个阶段给予学生指导。指导教师主要职责如下:

(一)对学生进行学术道德、学术规范教育。

(二)指导学生确定论文题目,推荐相关参考材料并指导学生收集有关资料,为学生审定开题报告和论文初稿,并提出修改方案。

(三)负责定期检查和答疑,全面掌握学生毕业论文(设计)进度和质量,指导和检查学生毕业论文(设计)的情况,解答和处理学生提出的有关问题,及时审阅毕业论文(设计),并给出指导及修改意见。

(四)根据安排担任其他学生的论文评阅教师,并撰写评语。

(五)参加毕业论文(设计)答辩相关工作。

第四章 对学生的基本要求

第十二条 学生应充分认识毕业论文(设计)的重要性,虚心接受指导教师的指导,充分发挥主观能动性,独立思考,勤于实践,勇于创新,对学生的具体要求如下:

(一)恪守学术道德与学术规范,避免存在购买、出售毕业论文,由他人代写、为他人代写毕业论文,剽窃他人作品和学术成果,伪造数据等论文作假行为。

(二)按照东北农业大学高等学历继续教育本科毕业论文(设计)规定的格式和要求进行毕业论文(设计)撰写。毕业论文一般要求正文字数应不少于8000字,全文字数应不少于10000字,毕业设计一般要求正文字数应不少于6000字,全文字数应不少于8000字。

(三)学生和教师确定具体论文题目,完成开题报告。学生开题报告审核通过后,论文题目原则上不允许更改,如最终论文与原定题目不一致,即终止此次论文写作,论文成绩按零分计。

(四)定期向指导教师汇报毕业论文(设计)进度,参照指导教师及评审意见,完成论文的各阶段稿件。

(五)按学校要求按时完成论文查重。参加毕业论文(设计)答辩工作,并按时提交答辩之后修改的毕业论文(设计)终稿。

第五章 选题要求

第十三条 毕业论文(设计)选题应从本专业培养目标要求出发,体现本专业基本训练的内容,使学生通过此环节得到比较全面地训练。

第十四条 论文题目要与时俱进,体现时效性、创新性和前沿性。

第十五条 在保证教学基本要求的前提下,选题的深度、广度和难度要适当,使学生能够在规定时间内,经过指导教师的指导及自身努力完成毕业论文(设计)撰写。

第六章 组织流程

第十六条 学院根据教学安排,拟定毕业论文(设计)工作通知。各教学学院、校外教学点及学习中心依据论文工作通知,启动毕业论文(设计)工作。

第十七条 指导教师要组织、联系其指导的学生参加论文工作,明确选题撰写要求和各环节任务。

第十八条 学生根据学院工作安排进行毕业论文(设计)选题、撰写等工作。

第十九条 毕业论文(设计)撰写过程中学生应及时与指导教师沟通,根据指导教师意见进行撰写与修改。

第二十条 指导教师对学生提交的论文审核通过后,学院组织毕业论文抽查工作并反馈抽查意见,学生与指导教师结合抽查意见对论文修改与完善,并将论文定稿上传系统。

第二十一条 学院组织开展毕业论文评审工作,依据《东北农业大学高等学历继续教育本科毕业论文(设计)评议要素(参考)》中的选题意义、逻辑构建、专业能力和学术规范等要素指标进行评审。评审成绩占学生毕业论文成绩的50%

第二十二条 评审成绩达到及格以上的学生可以提交毕业论文(设计)答辩申请、答辩承诺书和论文答辩稿。

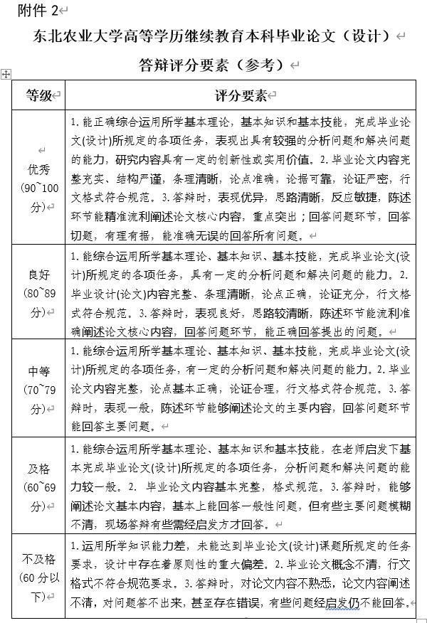
第二十三条 各教学学院、校外教学点和学习中心的学历继续教育毕业论文(设计)答辩委员会,依据《东北农业大学高等学历继续教育本科毕业论文(设计)答辩评分要素(参考)》,明确答辩要求和评分标准,在规定时间内完成答辩工作,做好答辩记录,并给出答辩成绩。答辩成绩占学生毕业论文成绩的40%

第二十四条 原则上所有本科毕业生都应完成答辩环节,完成答辩的学生根据答辩组意见进行论文修改,并将论文最终稿及查重报告按要求提交。未参加答辩的学生,答辩部分成绩按零分计。

第二十五条 论文答辩结束后的五个工作日内,学院核实答辩材料,发布论文答辩成绩和毕业论文成绩。

第二十六条 学生若有异议,可在成绩发布三日内提出书面复核申请,学院收到申请后,组织复核工作并将复核结果反馈学生本人。

第二十七条 毕业论文成绩(指导成绩*10%+评审成绩*50%+答辩成绩*40%)须达到良好及以上,方可符合学士学位申请条件。

第七章 质量监控

第二十八条 毕业论文(设计)质量监控实行院、校外教学点、学习中心两级责任制。学院定期对毕业论文(设计)质量抽查。

第二十九条 根据《本科毕业论文(设计)抽检办法(试行)》要求,重点关注论文选题意义、逻辑构建、专业能力以及学术规范等相关考核要求。

第三十条 为保证毕业论文(设计)质量,采用统一的毕业论文(设计)检测系统开展毕业论文(设计)查重检测工作,且核查结果符合学校要求,学生论文重复率不高于30%

第三十一条 坚决杜绝购买、出售毕业论文,由他人代写、为他人代写毕业论文,剽窃他人作品和学术成果,伪造数据等论文作假行为,一经发现,毕业论文(设计)成绩按不及格处理。

第三十二条 各校外教学点及学习中心配合学院的监督检查工作。做好选派落实符合要求的论文指导教师,督促学生撰写毕业论文(设计),检查学生论文质量,组织论文答辩等工作。

第八章 附则

第三十三条 本办法自发布之日起实施,原《东北农业大学高等学历继续教育本科毕业论文(设计)管理办法》同时废止。

第三十四条 高等学历自学考试本科毕业论文(设计)参照本管理办法执行。

 第三十五条 本办法由东北农业大学继续教育学院负责解释。