培训咨询电话:0451-55192632
学历教育招生电话:0451-55192615
自学考试招生电话:0451-55192294
同等学力申硕电话:0451-55192622
联系我们
网站首页
关于学院
学院介绍
领导分工
机构设置
校园文化
历史沿革
联系我们
学院新闻
通知公告
学院新闻
党群工作
党群动态
学习专题
工会活动
学历教育
招生工作
教务工作
学籍工作
评估工作
核算工作
非学历教育(培训)
媒体聚焦
校园风光
名师名家
培训环境
餐饮住宿
自学考试
报考指南
通知公告
同等学力申硕
通知公告
学院新闻
通知公告
学院新闻
当前位置:
首页
» 通知公告
» 学院新闻
通知公告
关于做好2025届(6月批次)高等学历继续教育毕业生毕业确认和学位申请授予工作的通知
作者:wangxianbo 发布日期:2025-06-03 浏览次数:
6759
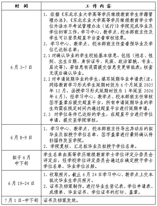
各学习中心、教学点、校本部班主任、各位同学:
根据学校工作安排及整体部署,现对
2025
届高等学历继续教育毕业生(
6
月批次)毕业确认和学位申请授予工作安排通知如下:
东北农业大学继续教育学院
2025
年
6
月
3
日